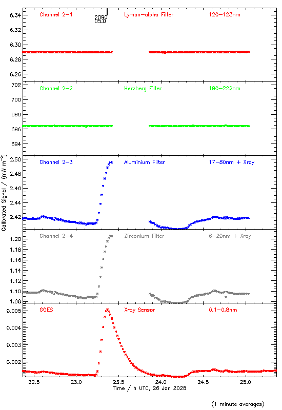
26 Jan 2026 Flare List


event  begin   max     end     class  region
-----  -----   -----   -----   -----  ------
2030   02:09   02:21   02:30   C2.9   4351
2060   12:20   12:31   12:40   C1.8   4342
2070   13:25   13:39   13:51   C8.8   4355
2080   18:16   18:25   18:30   C1.6   4351
2090   23:13   23:22   23:31   C5.0   4351